Organization Chart Of Finance And Accounting Department

Get to know all members' responsibilities in your accounting department's organizational structure with template.net's free finance organizational chart . To learn how hospitality managers work with accounting departments in the preparation of financial statements. Finance groups oversee incoming and outgoing payments, budget . The chief financial officer (cfo) sits at the top of the accounting department organizational structure and is the overall head of the finance department. Figure 1.1 a typical organization chart is a typical organization chart;

The chief financial officer (cfo) sits at the top of the accounting department organizational structure and is the overall head of the finance department. Finance Department Organizational Structure Information Otosection
Finance Department Organizational Structure Information Otosection from i0.wp.com
How is your finance department structured? Org chart structure for finance and accounting department and its sub sections . To learn how hospitality managers work with accounting departments in the preparation of financial statements. · guest and city ledgers: Get to know all members' responsibilities in your accounting department's organizational structure with template.net's free finance organizational chart . Org chart structure for finance and accounting department and its sub sections. This finance division organization chart template can help explain the roles and reporting relationships of the . · night audit / income auditor / accounts coordinator:

Figure 1.1 a typical organization chart is a typical organization chart;

It shows how accounting and finance personnel fit within most companies. Finance groups oversee incoming and outgoing payments, budget . To learn how hospitality managers work with accounting departments in the preparation of financial statements. · guest and city ledgers: The chief financial officer (cfo) sits at the top of the accounting department organizational structure and is the overall head of the finance department. The accounting department is headed by the controller or chief financial officer (cfo). Org chart structure for finance and accounting department and its sub sections. The chief financial officer controls the flow of cash . How is your finance department structured? Get to know all members' responsibilities in your accounting department's organizational structure with template.net's free finance organizational chart . This finance division organization chart template can help explain the roles and reporting relationships of the . Click on an area's title to view its organization chart: Figure 1.1 a typical organization chart is a typical organization chart;

Org chart structure for finance and accounting department and its sub sections. Finance groups oversee incoming and outgoing payments, budget . Click on an area's title to view its organization chart: Figure 1.1 a typical organization chart is a typical organization chart; The accounting department is headed by the controller or chief financial officer (cfo).

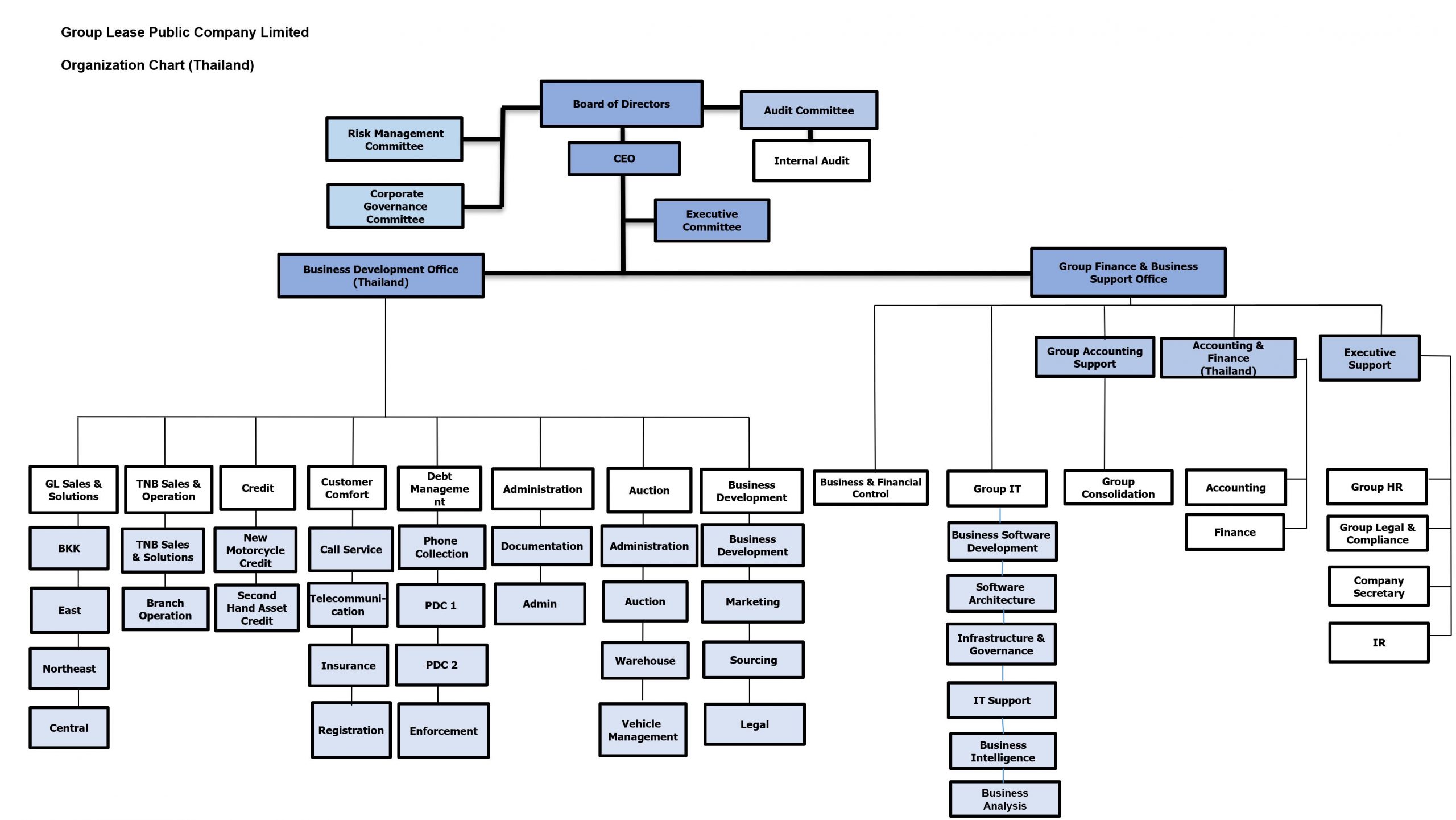
It shows how accounting and finance personnel fit within most companies. Organization Chart Group Lease Pcl
Organization Chart Group Lease Pcl from www.grouplease.co.th
To learn how hospitality managers work with accounting departments in the preparation of financial statements. The chief financial officer (cfo) sits at the top of the accounting department organizational structure and is the overall head of the finance department. It shows how accounting and finance personnel fit within most companies. · night audit / income auditor / accounts coordinator: · guest and city ledgers: The accounting department is headed by the controller or chief financial officer (cfo). The chief financial officer controls the flow of cash . Org chart structure for finance and accounting department and its sub sections .

Finance groups oversee incoming and outgoing payments, budget .

· guest and city ledgers: Org chart structure for finance and accounting department and its sub sections . The accounting department is headed by the controller or chief financial officer (cfo). This finance division organization chart template can help explain the roles and reporting relationships of the . · night audit / income auditor / accounts coordinator: The chief financial officer (cfo) sits at the top of the accounting department organizational structure and is the overall head of the finance department. It shows how accounting and finance personnel fit within most companies. The chief financial officer controls the flow of cash . Figure 1.1 a typical organization chart is a typical organization chart; Org chart structure for finance and accounting department and its sub sections. How is your finance department structured? Get to know all members' responsibilities in your accounting department's organizational structure with template.net's free finance organizational chart . To learn how hospitality managers work with accounting departments in the preparation of financial statements.

This finance division organization chart template can help explain the roles and reporting relationships of the . Finance groups oversee incoming and outgoing payments, budget . The chief financial officer controls the flow of cash . It shows how accounting and finance personnel fit within most companies. Get to know all members' responsibilities in your accounting department's organizational structure with template.net's free finance organizational chart .

Org chart structure for finance and accounting department and its sub sections . Organization Charts Finance Accounting
Organization Charts Finance Accounting from www.fa.ufl.edu
Org chart structure for finance and accounting department and its sub sections. To learn how hospitality managers work with accounting departments in the preparation of financial statements. Click on an area's title to view its organization chart: · night audit / income auditor / accounts coordinator: The accounting department is headed by the controller or chief financial officer (cfo). Get to know all members' responsibilities in your accounting department's organizational structure with template.net's free finance organizational chart . How is your finance department structured? Finance groups oversee incoming and outgoing payments, budget .

Org chart structure for finance and accounting department and its sub sections .

Get to know all members' responsibilities in your accounting department's organizational structure with template.net's free finance organizational chart . Org chart structure for finance and accounting department and its sub sections . The accounting department is headed by the controller or chief financial officer (cfo). Org chart structure for finance and accounting department and its sub sections. It shows how accounting and finance personnel fit within most companies. This finance division organization chart template can help explain the roles and reporting relationships of the . To learn how hospitality managers work with accounting departments in the preparation of financial statements. The chief financial officer controls the flow of cash . · guest and city ledgers: · night audit / income auditor / accounts coordinator: Finance groups oversee incoming and outgoing payments, budget . How is your finance department structured? The chief financial officer (cfo) sits at the top of the accounting department organizational structure and is the overall head of the finance department.

Organization Chart Of Finance And Accounting Department. · night audit / income auditor / accounts coordinator: · guest and city ledgers: The chief financial officer (cfo) sits at the top of the accounting department organizational structure and is the overall head of the finance department. To learn how hospitality managers work with accounting departments in the preparation of financial statements. Org chart structure for finance and accounting department and its sub sections .


Komentar

Postingan populer dari blog ini

Isko Khada Karo

Sop For Finance And Accounting

Best Courses In Finance And Accounting